作品/论文名称:
项目名称:
项目类型:
所在学院:
完成人/作者:
指导教师:
成果年份:
选择项目年份
2017
2016
2015
实物作品
作品名称:
三集纪录片《从喧嚣到宁静》
作品完成人:
陈彦华、蒋云柯
指导教师:
冯俊苗
所在学院:
人文社会科学学院
作品名称:
光电组智能小车Rockets队
作品完成人:
赵一路、庄宇、陈...
指导教师:
李冰林
所在学院:
汽车与交通工程学...
作品名称:
基于可变线路定制公交管理软件平台研发
作品完成人:
14160411...
指导教师:
韩宝睿
所在学院:
汽车与交通工程学...
作品名称:
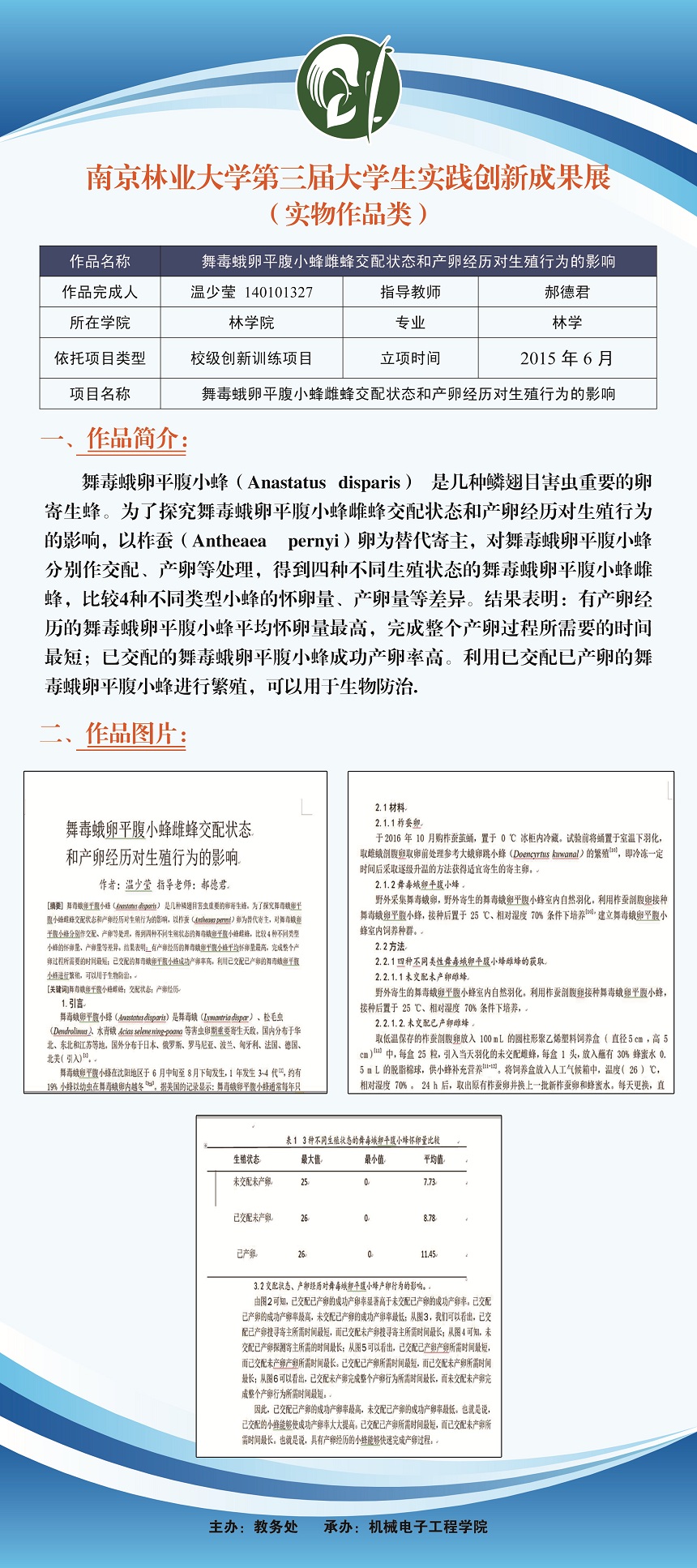
舞毒蛾卵平腹小蜂雌蜂交配状态和产卵经历对生殖行为的影响
作品完成人:
14010132...
指导教师:
郝德君
所在学院:
林学院
作品名称:
公路变道路,免费出畅通——南京市绕城公路双龙街收费站搬迁交通影响调查
作品完成人:
刘鑫
指导教师:
殷洁
所在学院:
风景园林院
作品名称:
木糖酸多缩水甘油醚
作品完成人:
李书香、沈雯雯
指导教师:
朱新宝教授
所在学院:
化学工程学院
作品名称:
树枝捆扎机
作品完成人:
丁一航
指导教师:
商庆清
所在学院:
机械电子工程
作品名称:
天气指数的采集、分析与终端显示系统
作品完成人:
纪小明
指导教师:
高德民
所在学院:
信息学院
作品名称:
基于SVM的植物分类系统
作品完成人:
严锐
指导教师:
业宁
所在学院:
信息院
下一页
尾 页
第 1 页
共 12 页
共 100 条记录